【Science】新技术:dual-eGRASP带你找回大脑最深处的记忆
在每个人的大脑深处,都有一段不可磨灭的记忆,或欢喜快乐,或悲伤哀愁。记忆是人脑对经历过事物的识记、保持、再现或再认,它是进行思维、想象等高级心理活动的基础。那么,记忆存储于何处?
在大脑中,有一类神经细胞在我们形成记忆时被激活,它们被称为记忆的印迹细胞(Engram cells)。大量研究已证实,印迹细胞存在于海马、内嗅皮层等多个脑区中,当我们贮存、提取记忆时,这些细胞会被激活。
关于记忆印迹的形成,Hebb有这样一种假说,“Neurons that Fire Together, Wire Together…”,即两个神经元一起放电的时候,他们之间的突触连接会逐步建立或增强。然而,过去的技术手段无法帮助我们找寻记忆相关的突触位置,因此我们难以研究伴随记忆的形成,发生变化的突触是否是记忆相关的突触。
为实现上述构想,我们需要标记特定两个细胞之间的突触。过去的研究曾使用绿色荧光蛋白突触重构(Green Fluorescent Protein Reconstitution Across Synaptic Partners, GRASP)技术[1]。这项技术将绿色荧光蛋白的两个片段分别表达在突触前或突触后的膜表面,因此绿色荧光蛋白只表达在突触位置。那么,GRASP能否用于上述记忆存储的突触机制研究呢?
GRASP技术
2018年4月27日,《Science》杂志刊登了韩国首尔国立大学Bong-Kiun Kaang教授的最新重要工作[2],他们开发了强化版双GRASP技术(dual-eGRASP)。他们通过使用携带不同荧光蛋白的AAV病毒标记印迹细胞和非印迹细胞,发现记忆形成后,海马CA3印迹细胞到CA1印迹细胞的突触连接显著增强。
本篇工作首次区分标记突触前的印迹细胞与非印迹细胞,表明难忘记忆的形成并非因为招募了更多的印迹细胞,而是由印迹细胞之间的突触连接的强化所致。
Bong-Kiun Kaang教授
Result:
1、Dual-eGRASP技术区分单一神经元表面不同来源的突触
首先,为实现dual-eGRASP标记,作者在突触前表达青色pre-eGRASP或黄色pre-eGRASP,它们本身不会发出荧光,但如果它们与表达post-eGRASP的神经元形成突触,则会表达出青色或黄色荧光(图1A),从而能够做到标记同一个神经元上来源不同的突触。为验证这项技术,作者在HEK293T细胞(图1B-C)和內嗅皮层-海马DG区的通路(图1D-E)中测试,均成功验证该项技术的效率。有趣的是,对CA1而言,同侧CA3与对侧CA3神经元投射到相同区域,因此青色、黄色荧光蛋白表达在相同位置(图1D-E)。
图1 Dual-eGRASP技术区分同个神经元不同来源的突触
2、记忆形成后CA3与CA1印迹细胞之间的投射强度更高
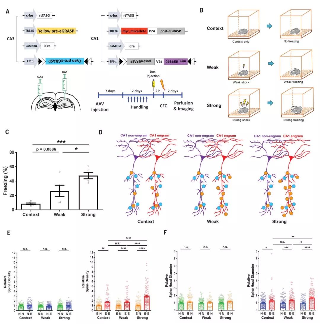
结合Fos-TRE系统[3],作者使用上述dual-eGRASP技术研究记忆存储的突触位置。他们在对侧CA3注射AAV-c-Fos-rtTA3G和AAV-TRE3G-黄色pre-eGRASP,因为只有被激活的神经元可以启动c-Fos元件,因此只有CA3印迹细胞(E)可表达黄色pre-eGRASP;他们在同侧CA3中注射少量AAV-Cre和大量AAV-DIO-青色pre-eGRASP,以随机标记CA3神经元,轴突末端表达青色不表达黄色荧光的即非印迹细胞(N)。又用Fos-TRE系统与红色荧光蛋白标记同侧CA1印迹细胞(E),用少量AAV-Cre和大量AAV-DIO-紫色荧光蛋白随机标记CA1神经元,CA1紫色非红色神经元即非印迹细胞(N)(图2A-B)。
通过观察,他们惊喜地发现,小鼠在场景条件恐惧实验之后,其CA3到CA1的E-E突触密度显著增加,树突棘数量增加,体积更大。而N-N、E-N、N-E之间的突触无明显变化(图2C-E)。
图2 记忆形成后CA3印迹细胞投射到CA1印迹细胞的强度更高
3、印迹细胞之间的突触连接强度与记忆强度呈正相关
过去的研究表明,在不同的记忆强度之下,印迹细胞的数量维持不变。作者推测印迹细胞之间的突触连接强度可以编码记忆强度。为验证此推测,他们使用图2A相同的方法,标记CA1、CA3的印迹细胞(E)与非印迹细胞(N)。场景条件恐惧实验中,他们将小鼠分为3组,接受高强度足底电极、低强度足底电极或不接受足底电极,以代表3种记忆强度(图3A-B)。发现随着足底电极强度的提高,小鼠颤栗行为增加。此外,高强度足底电极条件下,E-E突触强度显著高于其他条件,而N-N、E-N、N-E之间的突触强度不受足底电极影响(图3C-F)。
图3 印迹细胞之间的突触连接强度与记忆强度呈正相关
4、记忆形成后CA3与CA1印迹细胞之间的突触传递效率更高
在图2的结果中,作者从形态学方面说明了记忆形成后CA3与CA1印迹细胞之间的投射强度更高,接下来,作者使用膜片钳电生理方法进一步验证此结论。
他们使用Fos-rtTA系统配合AAV-TRE3G-ChrimsonR病毒标记CA3印迹细胞(E),用AAV-CaMKIIα-Chronos标记CA3全部兴奋性神经元(T)。又用Fos-rtTA配合AAV-TRE3G-mEmerald病毒标记CA1印迹细胞,并在场景条件恐惧行为实验之后,全细胞记录小鼠CA1印迹细胞(E)或非印迹细胞(N)。表达ChrimsonR的神经元可被黄光激活,表达Chronos的神经元可被蓝光激活(图4A-B)。
作者发现,场景条件恐惧行为实验后,小鼠CA3印迹细胞到CA1投射的PPR(Paired-pulse ratio,表征突触前囊泡释放的情况)降低,E-E投射PPR降低地最显著,表明突触前释放能力的增强(图4C-E)。随后,他们使用Sr2 构建单囊泡释放诱发模型,监测兴奋性突触后电流(EPSC),发现CA1印迹细胞接受的EPSC幅度最高,表明突触后表达更多的AMPA受体(图4F-G)。综合上述两个结果,记忆的形成会改变E-E之间的可塑性,即长时程增强(LTP)。
最后,作者在T-N、E-N、T-E、E-E之间诱导LTP,发现只有E-E之间的投射强度无变化,提示之前记忆的形成已经诱发E-E之间的LTP,因此投射强度无法进一步提高(图4H-I)。

图4 记忆形成后CA3与CA1印迹细胞之间的突触传递效率更高
总结:
记忆是脑的重要高级认知功能,但是关于记忆存储于哪些细胞、哪些突触我们了解不多,而该问题的解决是神经科学的核心问题之一。本文首次利用dual-eGRASP新技术,标记并检测印迹细胞和非印迹细胞突触的变化,提示记忆形成后印迹细胞与印迹细胞之间的突触连接显著增强。本文极大提高了我们在学习记忆领域的认知,这项技术将会深入挖掘脑科学,带我们找回大脑最深处的记忆!
j9九游会生物 一直关注神经科学领域的重大研究进展,为神经生理、病理研究提供最新工具和研究方案,助力临床转化和基因治疗!
参考文献:
1.Cabantous, S., T.C. Terwilliger, and G.S. Waldo, Protein tagging and detection with engineered self-assembling fragments of green fluorescent protein. Nat Biotechnol, 2005. 23(1): p. 102-7.
2.Choi, J.-H., et al., Interregional synaptic maps among engram cells underlie memory formation. Science, 2018. 360(6387): p. 430-435.
3.Liu, X., et al., Optogenetic stimulation of a hippocampal engram activates fear memory recall. Nature, 2012. 484(7394): p. 381-5.

扫一扫,反馈当前页面
j9九游会生物